您当前的位置:
首页
>
交易信息
>
建设工程
>
招标公告
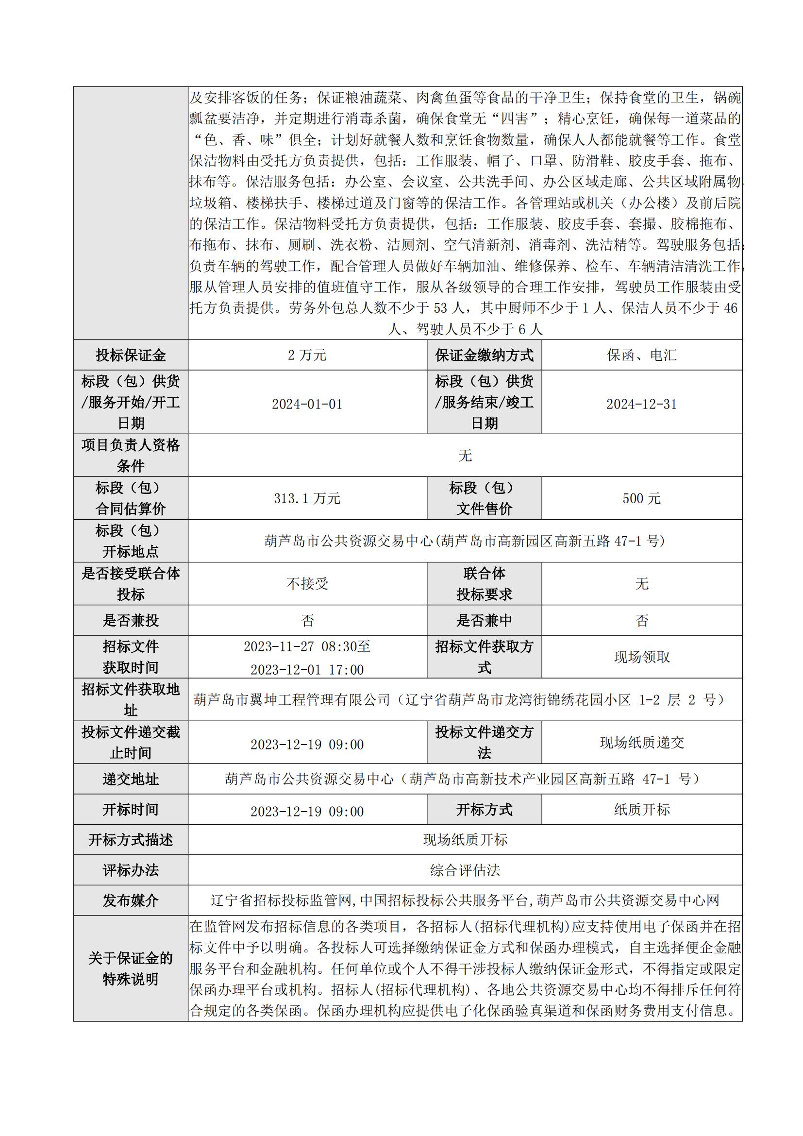
辽宁省高速公路运营管理有限责任公司葫芦岛分公司2024年度食堂、保洁等劳务外包服务项目
发布时间:
2023-11-24
字号:
大
中
小
打印: